8a. 自然電位測定のためのポテンショスタット拡張基板の改造

実際の電気化学計測ではまず作用極 (WE) の自然電位を測定し,それをもとに印加する電位の条件を設定したい場合が頻繁にある.もともとの基板ではその測定には対応していないのだが,実際には対極 (CE) の配線を外せば,電位軸の出力 (Analog Discovery では Ch1) はそのまま自然電位になる.オシロスコープの電圧-時間計測画面で概略値を読み取ってもよいし,WaveForms の Voltmeter モードで読み取ってもよい.

しかし,この切り替えは基本的にはスイッチ一つを追加すれば済むので,基板上にスイッチを追加することで,ポテンショスタットと自然電位測定のためのエレクトロメータを切り替えられるようにする改造例を紹介する.

実際の加工は以下の通りである.

  1. 基板の空きのあるところにスイッチの取り付け穴を開ける
  2. 基板裏のパターンカット 2箇所
  3. 基板裏に配線追加3本
Fig. 8A.1 に上記の改造を行なうための加工例を示す.

加工例では基板の他のところで使っているものに類似した形状の3Pトグルスイッチ () を使用した.ただし,基板に安定して固定するための金具がないもので,スイッチの端子分の3つの穴が必要になる.他のところで使っているものと同じものを使う場合は,ドリルを5箇所にするか,固定用足は根元で切り取ってもよい.
  • スイッチの穴は1Φのドリルで2.54 mm 間隔で3つ開ける.
    穴が小さいためハンドドリルでは少し難しいかもしれない.また,基板本体はかなり硬さがあるのでよく切れるドリル刃を使わないと穴が開けにくい.基板加工用にはサンハヤトの半月型ドリル刃が非常に良い.
  • パターンカットは赤丸に×で印を付けたところの銅箔をカッター等で削り取る.
    1 mm 程度の幅を削り落として,テスタで導通がなくなっていることを確認する.
  • 追加配線は黄色の線で示した3箇所. ビニル線など,適当なものを用いてよい.

Fig. 8A.1 エレクトロメータモードの追加.基板の改造例.
Fig 8A.2 は実際の加工例である.
追加したスイッチを Analog Discovery とのコネクタ方向に倒せばエレクトロメータモードになり (RP),電気化学系への接続コネクタの方に倒せばポテンショスタットとして動作する (PS).
Fig. 8A.2 エレクトロメータモードの追加.実際の加工例.

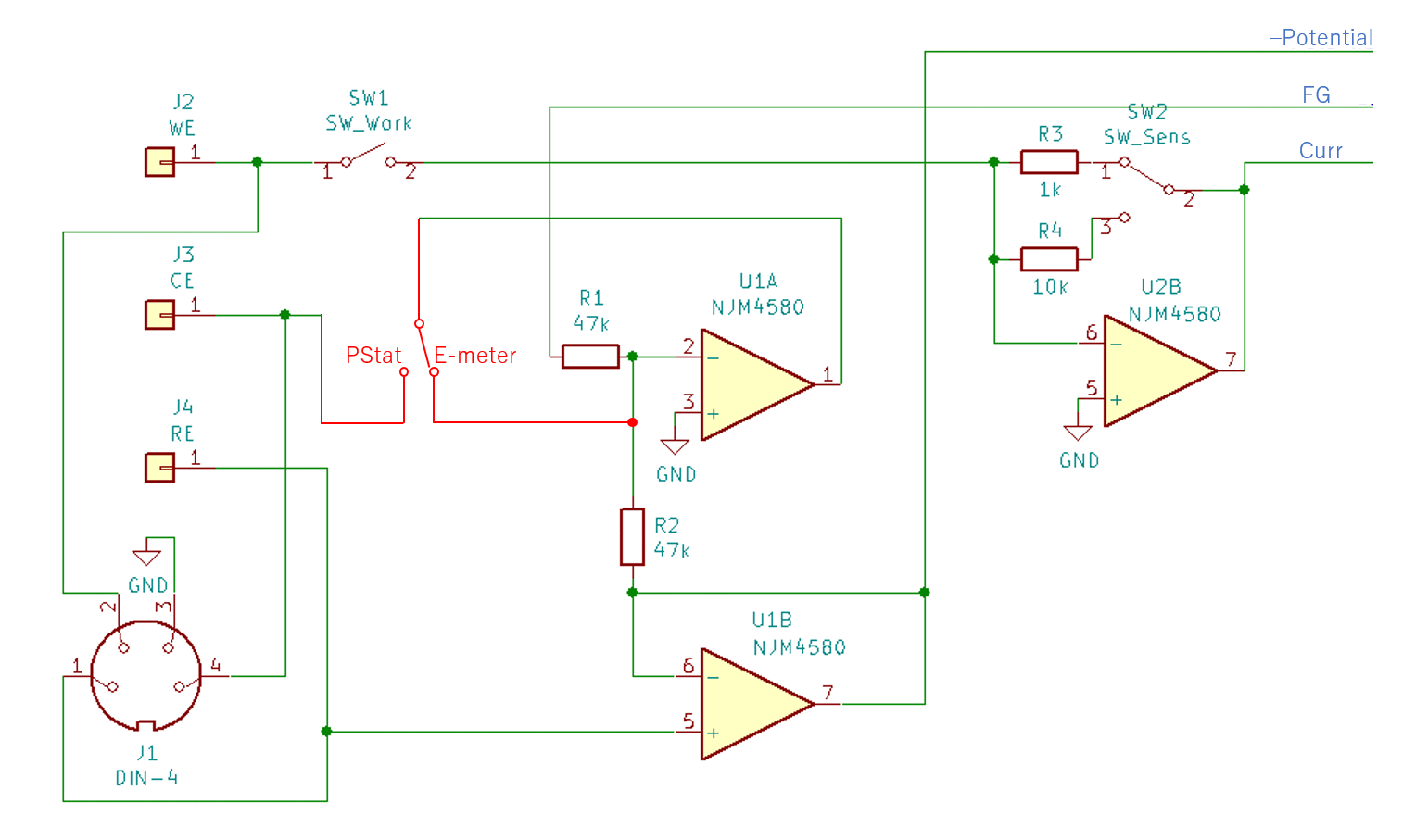
改造後の回路図を Fig. 8A.3 に示す (クリックで拡大).
赤で示したところが回路の変更部分である.

Fig. 8A.3 エレクトロメータモードを追加した回路例.